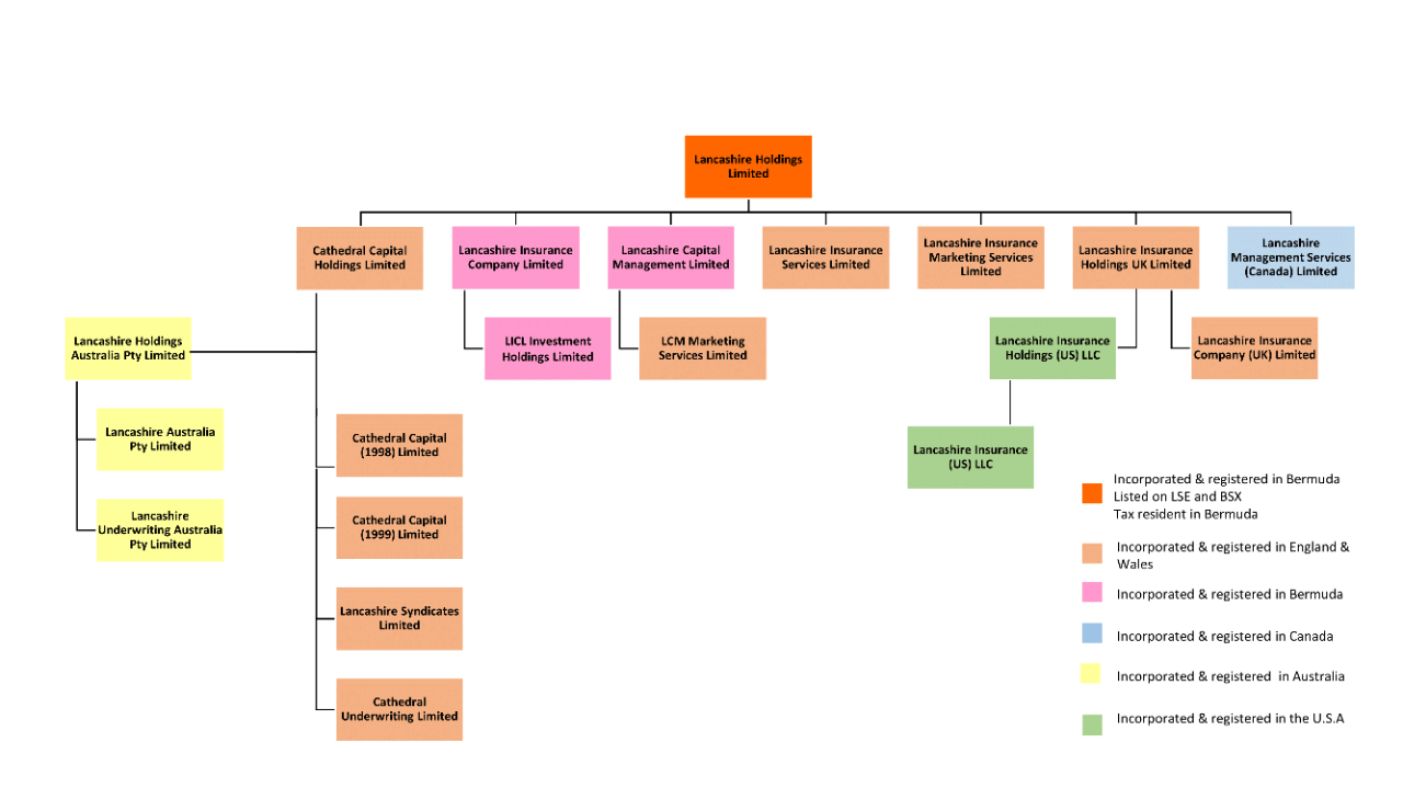
The Group has three platforms, Lancashire, Lancashire Capital Management and Lancashire Syndicates, to access different kinds of capital, all with high-profile, experienced and established underwriters. They are able to provide brokers and clients with insurance, reinsurance and retrocession solutions for all types of risk transfer requirements. 

Lancashire

Lancashire's focus is on speciality short tail (re)insurance and has underwriting operations in Bermuda, London, the U.S. and Australia.

Lancashire Syndicates

Lancashire Syndicates Limited gives the Group access to Lloyd’s through Lancashire’s managed Syndicates 2010 and 3010.

Lancashire Capital Management

Lancashire Capital Management Limited focuses on third-party funded, fully collateralised reinsurance across different classes such as property catastrophe, aviation, marine, energy and terror.

Lancashire Group Structure